取消
首页
昆卫概况
党群工作
新闻中心
招生工作
教学科研
实习管理
就业服务
学生管理
交流合作
校园生活
校友会
健康问卷
在线缴费
校园网
学院与系部
招贤纳士
图书馆
信息公开
资料下载
网络安全
实景校园
数字校园
实习管理
新闻公告
基地建设
实习管理
网络评估
实习生风采
资源中心
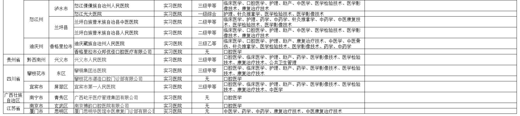
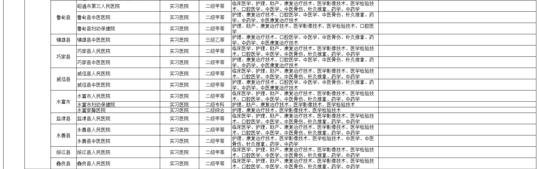
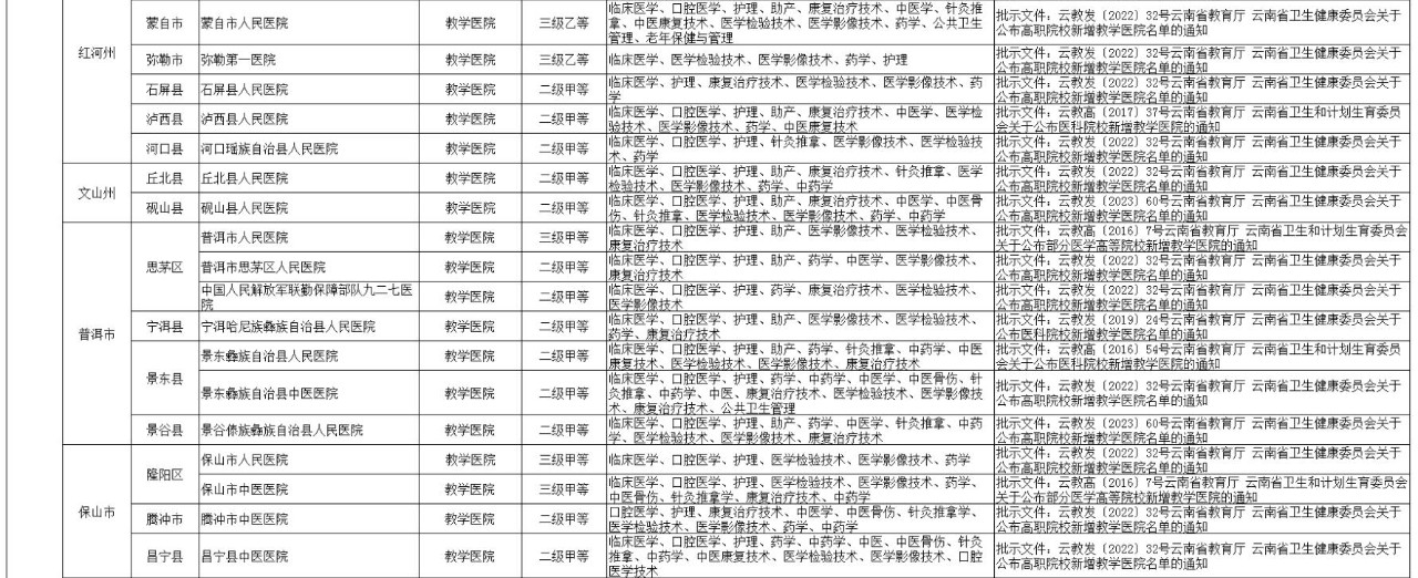
昆明卫生职业学院2023年合作实习单位名单公示
2023年04月21日
28
上一篇
下一篇
微信
新浪
QQ空间
豆瓣
QQ好友
取消